发布时间:2024-09-30 11:17:55
发布人:小编
浏览次数:
近年来,生物科技迎来了高速发展,新型生物材料的出现开拓出更广阔的应用市场。重组III型胶原蛋白,作为一种具有广泛应用前景的生物材料,其独特的结构和功能使其在医疗美容、生物材料等领域具有巨大的潜力。
传统上,胶原蛋白主要从动物组织中提取,尽管能够获得具有天然三螺旋结构的胶原蛋白,但这种方法存在潜在的安全隐患和免疫原性问题,而通过合成生物学研发生产出的重组人源化III型胶原蛋白,则有望解决相关问题,进而打造出更加高效、安全具有普遍适用性的生物材料,进一步为人类的健康与美丽提供助力。
2024年9月29日,弗若斯特沙利文(Frost & Sullivan,简称“沙利文”)联合东莞恒医生物科技有限公司(简称“恒医生物”)发布《重组III型三螺旋胶原蛋白白皮书》,旨在分析重组III型三螺旋胶原蛋白的最新研究进展、生产技术、应用领域以及市场前景,深入解析重组III型胶原蛋白的制备流程、关键技术和质量控制标准,并介绍其在严肃医疗、医疗美容、功效护肤和其他消费领域的广泛应用场景,与行业关注者与投资者分享相关洞见和分析,与各方共同探讨重组III型三螺旋胶原蛋白的未来发展趋势。
2024年9月29日,英文版报告Recombinant Type III Triple-Helix Collagen Whitepaper已于沙利文全球官网发布,并正在同步登陆全球知名通讯社(美联社等)、主流财经媒体(雅虎财经等)、北美顶级财经媒体和网站(商业内参、道琼斯市场观察、Benzinga、华尔街内参等)以及全球各个区域顶级媒体。借助沙利文专业的行业分析,全球化的宣发网络以及产业资源网络,有效助力中国生物医药企业国际化战略。
胶原蛋白概述
胶原作为一种天然的高分子蛋白质,在人体内扮演着重要角色。在人体中,胶原可提供结构支持、参与组织修复以及具备止血特性等。鉴于胶原在人体组织中的关键作用及其作为生物材料显著的优势,利用胶原制成的某些组织工程和生物医疗材料已在临床实践中取得显著成效,并得到了医生和患者广泛的认可。

资料来源:沙利文分析
胶原蛋白的分类
从遗传学到分子结构,胶原都是有不同类型的蛋白质家族。不同种族、不同组织中的胶原有着不同的化学组成或不同的构型。组成原胶原分子的每种α肽链都可以分为若干亚型,每—条α链都有一种基因编码。从理论上讲,20多种α肽链可组成1,000种以上的胶原,到目前为止,已发现了28种不同的胶原。
III 型胶原蛋白介绍
III 型胶原蛋白最早于1971年由Miller等人鉴定和描述。III 型胶原蛋白是一种细胞外基质蛋白,由细胞合成前体形式,即前-前胶原蛋白。它作为主要结构成分存在于空腔器官中,如大血管、子宫和肠道。
III 型胶原蛋白在细胞内作为前胶原被合成。24个氨基酸长度的信号肽被切除后形成前胶原链。3条α链形成一个同源三聚体,即 III 型前胶原分子。通过羧基端(C)和氨基端(N)蛋白酶去除非两端的大球形域,形成 III 型胶原蛋白。此外,还会发生几种共翻译和翻译后修饰。

资料来源:沙利文分析
III 型胶原蛋白是空腔器官如大血管、子宫和肠道等的主要结构成分,这些组织必须能够承受拉伸。它还在许多其他组织中与 I 型胶原蛋白等其他型别的胶原蛋白共同存在。

资料来源:文献检索、沙利文分析
III型胶原蛋白的性质与功能
胶原蛋白的理化性质
天然胶原蛋白在生物体中广泛存在,在其提取制备过程中,以猪、牛等哺乳动物以及鱼类为主要来源。
不同来源的胶原蛋白在其应用领域中的表现,很大程度上受其热稳定性影响。胶原蛋白的热稳定性主要取决于分子结构中的脯氨酸和羟脯氨酸含量,这些氨基酸能够形成吡咯烷环和氢键,从而增强分子的稳定性。随着分子中脯氨酸和羟脯氨酸含量的增加,以及交联密度的提升,胶原蛋白的热稳定性也随之提高。

资料来源:文献检索、沙利文分析
胶原蛋白的酸、碱、酶提取法均涉及长时间在对应溶液中浸泡,以去除杂质蛋白并提取胶原蛋白,并要通过盐析和长时间透析进行纯化处理。胶原蛋白长时间暴露于碱性、酸性及盐等化学试剂中可能会对胶原蛋白的化学性质造成不同程度的影响。
III 型胶原蛋白的功能
胶原蛋白构成了皮肤成分的70%,在人体四肢的活动过程中,皮肤中的胶原蛋白扮演着至关重要的角色。III 型胶原蛋白是人体中第二丰富的胶原蛋白类型,它是纤维状胶原组织中的关键结构成分。

资料来源:文献检索、沙利文分析
III 型胶原蛋白主要存在于血管、内脏和肌肉等组织中,对于细胞外基质的整合和修复起到关键作用。它在血管中形成了大量的纤维网络,起到支持和强化血管壁的作用,保持血管壁的弹性和稳定性,从而使血管能够承受血液的冲击和压力。此外,在如肝脏、肺部和肾脏等的内脏器官中,III 型胶原蛋白起着支持和保护内脏器官的正常运作的作用。
已有研究表明,III 型胶原蛋白通过与其他型别的胶原蛋白相互作用以调节胶原纤维直径、参与胶原纤维交联等,同时III 型胶原蛋白序列中包含细胞表面受体识别位点,可通过与整合素等的作用促进细胞粘附、迁移、增殖等过程,并可参与促进伤口愈合。同时近年来的一些研究显示III 型胶原蛋白通过参与肿瘤微环境,可使肿瘤细胞维持休眠状态,从而抑制肿瘤增殖,具有抗肿瘤作用。
III 型胶原蛋白与信号通路
III 型胶原蛋白代谢的各通路之间纵横交错、相互影响,共同介导胶原蛋白代谢过程。蛋白质代谢归根结底是从基因转录开始的,一般来说,基因的转录活性又受到许多顺-反式调控元件和细胞因子构成的信号通路的调控。近年来,纤维发生信号通路引起了人们的广泛兴趣,有研究发现,III 型胶原蛋自代谢受 NF-kB、TGF-β/Smads、PI3K/Akt、ERK 与 Wnt 等信号通路的调控。随着研究的深入,发现 III 型胶原蛋白代谢的各通路之间纵横交错、相互影响,共同介导胶原蛋白代谢过程。
重组 III 型三螺旋胶原蛋白
动物源胶原蛋白工艺成熟但存在安全隐患,重组 III 型胶原蛋白具有安全性、稳定性高等优势,但现阶段技术门槛高。

资料来源:沙利文分析
根据中国国家药监局发布的《重组胶原蛋白生物材料命名指导原则》,重组 III 型胶原蛋白指“基于胶原蛋白 COL3A1 基因或部分基因编码的重组胶原蛋白”。

资料来源:沙利文分析
重组胶原蛋白行业规范
重组胶原蛋白政策和标准的制定和实施对规范市场、指导企业生产、保障产品安全有效至关重要。我国已针对重组胶原蛋白原料及产品建立了一系列行业标准与政策规范,这些文件详细规定了重组胶原蛋白的质量控制要求、检测指标及其检测方法等重要内容。
例如,YY/T 1849-2022《重组胶原蛋白》是一项关键行业标准,该标准于2022年1月发布,并于同年8月正式实施。此外,YY/T 1888-2023《重组人源化胶原蛋白》医疗器械行业标准,于2023年1月发布,并于同年7月开始实施。这两个标准涵盖了重组胶原蛋白的质量控制要求、检测指标及其检测方法,以及重组人源化胶原蛋白的定义、分类、检验、标记、使用和安全性等方面的内容。这些标准适用于作为医疗器械原材料的重组胶原蛋白和重组人源化胶原蛋白的质量控制。这些标准的制定和实施对于规范市场秩序、指导企业生产活动以及确保终端产品的安全有效性具有重要意义。它们不仅为医疗器械原材料中的重组胶原蛋白质量控制提供了明确的指导,还鼓励了新型生物材料的研发创新,促进了医疗器械产业的高质量发展。
重组 III 型胶原蛋白制备流程与关键技术
III 型胶原蛋白三螺旋结构的形成依赖翻译后修饰等过程。重组 III 型胶原蛋白设计过程中,通过对序列的选取与优化,以及对表达系统的选择或改造,可实现对其三螺旋区域的高水平表达。重组 III 型胶原蛋白的成功表达需要对细胞裂解及纯化步骤进行把控,并根据国家标准对其理化性质、结构表征、热稳定性、生物学功能等进行评价。

资料来源:沙利文分析
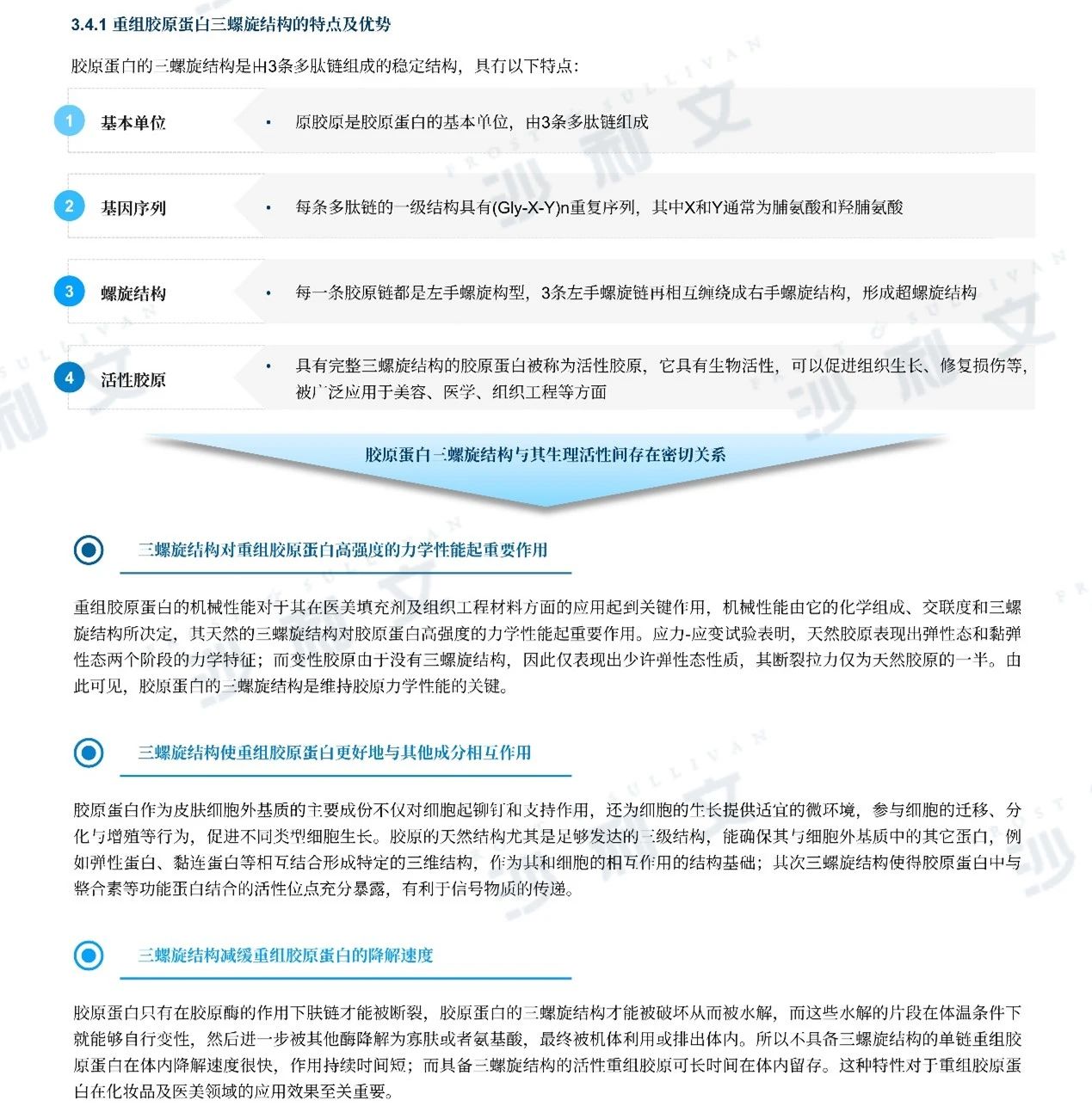
重组 III 型三螺旋胶原蛋白具有多个特点和优势
III 型胶原蛋白由3条肽链组成稳定的三螺旋结构,此结构不仅赋予了胶原蛋白以特定的物理性质,如强度和稳定性,还直接影响了其在生物体中的功能。

资料来源:沙利文分析
重组III型胶原蛋白的应用
重组胶原蛋白产品市场分析
重组 III 型胶原蛋白可应用于医疗美容、功效护肤、严肃医疗及其他消费领域等。根据中国国家药监局官网,截至2024年8月31日,中国已上市约170款重组 III 型胶原蛋白医疗器械,包括疤痕凝胶、敷贴、软膏、修复溶液和冻干纤维类,在包括医美注射、创面修复、疤痕预防、妇科等领域得以应用。
近年来,中国重组胶原蛋白市场火热,受到资本及消费者的强烈关注。重组 III 型胶原蛋白三类医疗器械产品的获批,吸引了众多企业纷纷布局该领域,产能持续扩充,产业化进程加速。
重组 III 型胶原蛋白的应用
重组 III 型胶原蛋白因其生物相容性、生物可降解性、促进细胞增殖、止血性等独特性能,可被应用于严肃医疗的众多领域。并且,重组 III 型胶原蛋白广泛应用于医疗美容领域,可以促进皮肤的再生和修复、皮肤美容及抗衰,并可治疗多种皮肤损伤和疾病,如烧伤、创伤、疤痕等。它能够促进皮肤细胞的增殖和分化,加速皮肤再生和修复过程,从而提升皮肤的外观和质地。国内外已有多项临床试验证实重组 III 型胶原蛋白在医疗美容中的应用价值。
胶原蛋白作为一种天然的保湿剂与修复成分,被广泛应用于各种化妆品配方中。而重组胶原蛋白技术,可以对胶原蛋白的氨基酸序列进行选择与优化,以提高其纯度、整合素位点的暴露程度、透皮吸收率和安全性等性能。除此之外,重组胶原蛋白产品还被广泛应用于保健食品、洗护用品以及宠物用品等领域,有着极为广阔的应用前景。
重组III型三螺旋胶原蛋白优秀企业恒医生物解析
恒医生物,是一家专注于合成生物学、再生医学材料、医学美容产品的生物医药公司,已荣获英国弗朗西斯·克里克研究所供应商资质,被纳入全球供应链体系。恒医生物,是金美济集团旗下子公司。作为广东省高新技术企业,金美济历经29年的奋斗,在多个领域取得了研发硕果,与知名科研院所和CRO机构建立长期的密切合作共同探索生物医药产业最前沿。
恒医生物是国内为数不多的能从序列-结构-功能方面,进行蛋白改造优化的领先企业,其拥有人工智能辅助蛋白质设计平台、高通量结构生物学平台、底层菌株改造平台以及蛋白原料配对筛选及验证平台,开发出的稳定三螺旋重组 III 型胶原蛋白具有90℃高温可复性、“360°”水分子结合力、自组装四级结构和卓越紧致抗皱效果等特性,将有望为进一步开拓重组 III 型胶原蛋白的应用领域。
恒医生物官网网址:
www.everon-healthcare.com